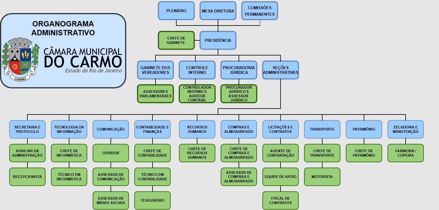
Organograma Administrativo

por adm última modificação 23/12/2025 16h30

JPEG image icon Organograma Administrativo.jpeg — Imagem JPEG, 178 KB (182458 bytes)